《黑神话:悟空》核心商标被抢注!品牌商品化与商标注册策略
作者:超级管理员 发布时间:2024-08-22
在游戏界,一部火爆作品的诞生往往伴随着无数的挑战和磨难。
《黑神话:悟空》游戏销量突破500万份,预估销售额超过10亿元!Steam上好评如潮,游戏同时在线人数190万人!然而,在这辉煌成就的背后,是一段充满波折的“取经路”。

2014年,冯骥带着对游戏的热爱和梦想,创立了游戏科学工作室。2018年,他们决定开发一款高品质的3A级游戏——《黑神话:悟空》。这款游戏的创意来源于中国古典名著《西游记》,在尊重原著的基础上,融入了现代游戏设计理念,使其在众多游戏作品中脱颖而出。

但与此同时,它也面临着外界的质疑和知识产权保护的难题。
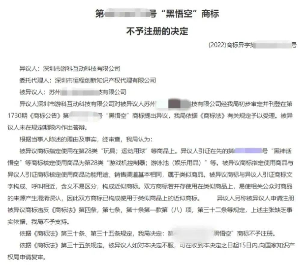
在游戏开发过程中,游科互动科技有限公司发现核心商标“黑悟空”被苏州一家公司抢注了!这对于一家初创的游戏公司来说,无疑是一个巨大的打击。

发现该问题之后,游科公司委托了恒程知识产权提出商标异议,凭借专业的能力和丰富的经验,恒程知识产权最终成功解决了这一问题。
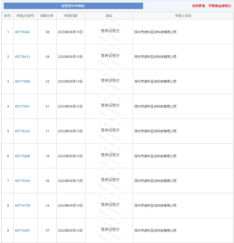
恒程知识产权不仅帮助游科公司解决了商标异议的问题,还帮助游科公司进行了国内外全类别商标布局,在所有类别中注册了“黑神话悟空”与“黑神话”等核心商标,并在多个国家为“Black Myth Wukong”及“Black Myth”等英文商标进行了申请。这一举措,不仅保护了《黑神话:悟空》的品牌权益,更为其在全球市场的推广奠定了坚实的基础。


-恒程代理注册的黑神话悟空商标-
《黑神话:悟空》的案例,为游戏公司提供了宝贵的知识产权保护经验。在商标注册过程中,游戏公司需要考虑以下几个关键点:
①商标的检索与起名:在设计游戏名称和LOGO时,进行商标检索分析是必不可少的步骤。这不仅涉及到商标注册的成功率,更关系到游戏名称是否会引起公众的不良影响。
②商标注册类别的选择:全类别注册商标的成本对于中小游戏公司来说可能过高,因此,选择与游戏直接相关的类别进行注册,是更为明智的选择。
③著作权登记备案:除了软件著作权登记,游戏公司还应在游戏上线前对主要角色形象、地图场景等进行著作权登记,以防范潜在的抢注风险。
④面对商标抢注的维权:一旦发现商标被抢注,及时提出商标异议或申请无效宣告,是保护自身权益的重要手段。
⑤商品化利益相关类别的注册:成功的游戏往往能带来商品化利益,如文具、服装、玩具等衍生产品。在这些类别中注册商标,可以进一步扩大游戏的商业价值。
⑥商标注册与游戏业务的协调:在申请商标时,明确业务目标和商标申请的协调,是避免因沟通不到位而影响整体进展的关键。
⑦海外商标注册的挑战:在海外市场,游戏名称可能因文化差异、翻译问题或已有注册而面临注册难题。因此,考虑输入法的联想、玩家搜索便利性等因素,避免使用可能侵权的商标,是游戏公司在海外扩张时必须考虑的问题。
⑧避免不良影响:在商标注册时,避免使用可能被认为具有恐怖、暴力、政治、封建迷信等元素的词汇,是确保商标注册申请顺利进行的重要条件。
《黑神话:悟空》的成功,不仅在于其卓越的游戏品质,更在于其在知识产权保护上的前瞻性和专业性。这款游戏的案例,为游戏行业的知识产权保护提供了宝贵的经验和启示。在创意与法律的较量中,只有不断学习和适应,才能在激烈的市场竞争中立于不败之地。
